{1}
##LOC[OK]##
{1}
##LOC[OK]##
##LOC[Cancel]##
{1}
##LOC[OK]##
##LOC[Cancel]##
×
×
切换地区
宿州
灵璧
砀山
泗县
访客数量已超200多万!
设为首页
|
加入收藏
今天阴转小雨,16℃~24℃ 风力3-4级转<3级 明天暴雨转小雨,13℃~17℃, 风力3-4级
广告
广告
招聘
求职
房产买卖
房产租赁
交友征婚
购物广场
生活服务
车辆市场
教育培训
招商合作
公告祝语
发布信息
编号:
5311104
地区:
埇桥区
标题:
中国联通埇桥区分公司招聘
类别:
招聘 >>
国企招聘/事业单位
点击:
377
中国联通埇桥区分公司招聘
中国联通埇桥区分公司,
中国联通埇桥区分公司所在地
见下图
见下图
1人
工资面议
埇桥区
年龄不限
经验不限
学历不限
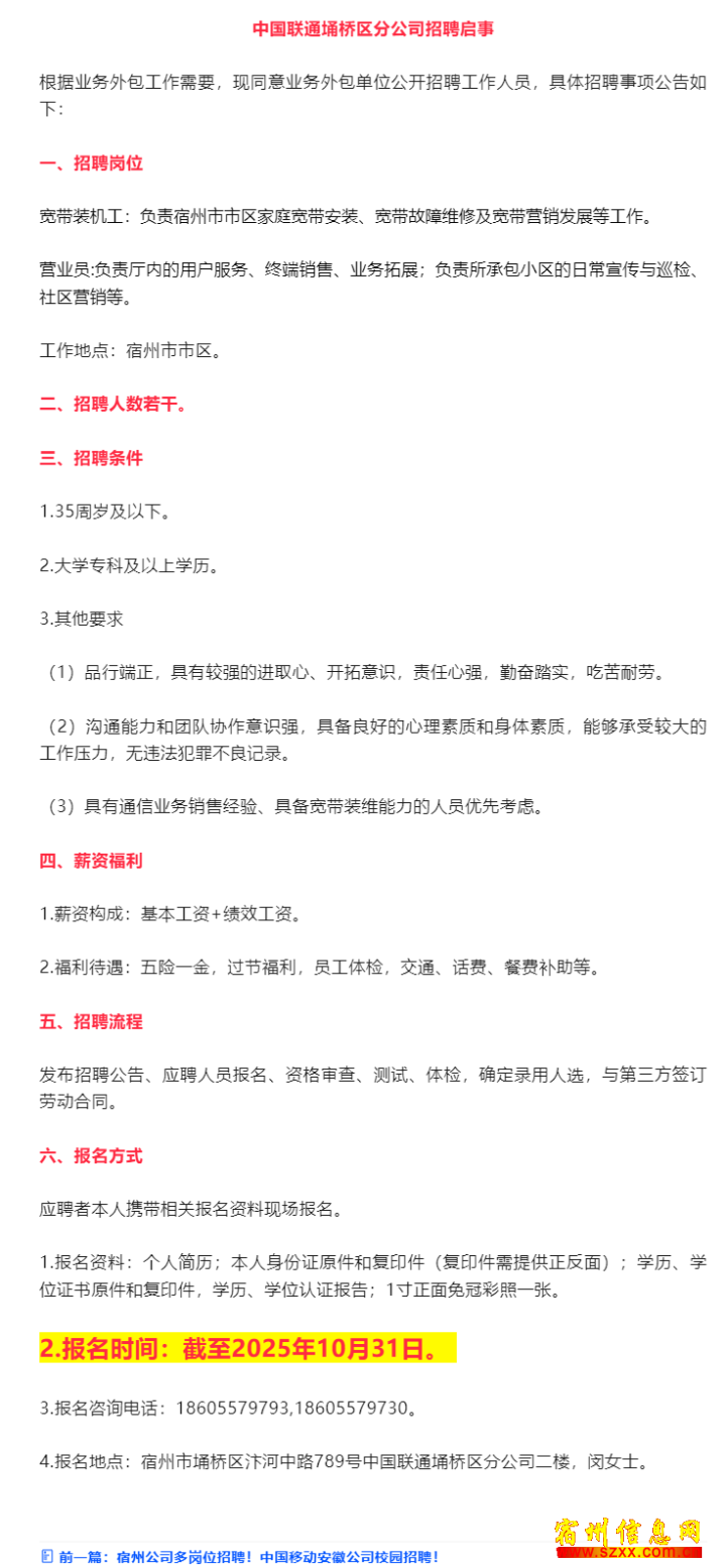
中国联通埇桥区分公司招聘启事
根据业务外包工
根据业
作需要,现同意
作需要
业务外包单位公
业务外
开招聘工作人员
开招聘
,具体招聘事项公告如下:
【详情见下图】
招聘单位:
中国联通埇桥区分公司
工作地点:
中国联通埇桥区分公司所在地
联 系 人:
见下图
发布/刷新时间:
2025-10-13 11:31
离过期还有:
87天9时17分
查看联系方式
如感兴趣,请点击此按钮查看联系方式。
宿州信息网安全提示:
本信息发布于宿州本地网络。
本信息被举报投诉次数:
0
我要举报此信息
点这里查看萧县信息网总结的诈骗信息(2013)
点这里查看分类信息常见问题和解答
宿州信息网
地址:
埇桥区人民路华洋新世界6号楼
萧县信息网认证商家
共发布
66
个信息(点击查看)
信息发布者快捷操作:
留言簿
(共有0条留言)
给信息发布者留言咨询
[
信息发布者不一定会回复您的留言咨询
]
您的称呼:
* 必填项,显示您的称呼
手机号码:
* 必填项,您的手机号码
,只有本信息的发布人才会看到
留言咨询内容最多允许100个字
提示:本信息发布者发布本信息的时候选择了开放留言簿。
萧县信息网导航
招聘
求职
房产买卖
房产租赁
交友征婚
购物广场
生活服务
车辆市场
教育培训
招商合作
公告祝语
交友中心
网上店铺
宿州
知
道
民意调查
网站首页
天气预报
楼盘地图
火车时刻表
飞机时刻表
公交线路
宿州地图
常用电话
邮编区号
福利彩票
违章车辆
姓名测算
万年历
您还没有登录信息网
申请职位
请核对申请的职位,并点“确定申请”按钮。您的简历会被发送给该招聘单位。
招聘单位:
申请职位:
select
请选择申请职位
附加留言:
select
希望能到贵单位工作!
我很喜欢贵单位的工作氛围!
我对这个职位很感兴趣!
我完全胜任这个工作!
请多看一下我的简历哦!
我虽然经验不足,但是很愿意学习!
我虽然没有完全符合应聘要求,但是愿意努力赶上!
(不是必须填的)
本人手机号码:
如需修改手机号码或简历内容
点击这里
推荐信息(广告)
招聘华为体验店店长、导购员
华为授权体验店 招聘店长:1名,大专以上学历,有两年以上销售经验者优先 销售顾问:2名,有销售经验者优先 工 ......
小滋味新店大量岗位招聘(皖
皖北医院南区新店大量招聘收银员 3000-4000元/月;服务员 工资面议;面点工 2800-3200元/月; 皖北医院
高新诚聘客服,无责6000至12
招聘:网络客服等若干名 工作内容:每天维护客户的咨询并促进客户成交 工作时间:上午8:30-12:00 下午14:0 ......
汇金二期 无责底薪 到点下班
工资面议 埇桥区 年龄不限 白 经验不限 小白 学历不限 电话邀约客户上门,有专人对接办理业务,只负责邀约! 主 ......
市区/月休8天纯在线客服(无
岗位要求:20-35周岁,大专已毕业 【工作内容】 在线回复,平台客户购物过程中的售后问题(退换货,质量问题等 ......
高新诚聘4500上不封顶
无压力 气氛好 时长8小时 国家节假日休息 周末单双休 不定时聚餐 旅游 组织生日派对工资面议 ⑨ 埇桥区 年龄不 ......
电商客服,市中心
电商客服,福利优厚,期待你的加入! 岗位名称:电商客服 岗位职责: 1. 负责公司线上平台(拼多多、淘宝、抖店 ......
不用打字的审核岗客服
工作内容:审核商家提供的订单信息 工作时间:8-17 9-18中间休息一小时,一周一换 薪资待遇:带薪培训实习期两 ......
底薪3300+宝妈福利+八小时
1、主要岗位 :客户顾问 2、岗位职责:开发及维护客户 3、上班时间:上午8:30-12:00下午14:00-18:30。 息网 COT. ......
店员 月薪6000+
公司主营全品类家电,家具,喜欢家装的朋友们随时联系。促销/导购员 4000-8000元/月; 中豪白马家居二楼
站点招送餐员+免费车+就近安
全宿州都可以就近安排!!! 免费提供电动车+装备+0押金+提供住宿!!! 美团直招送餐员,非中介!!!! 给 ......
市区D音客服/业务简单双休可
岗位一 二线工单专家 工作内容:知名电商平台全类目的售后问题,进行一对一回访跟进,利用相应权限处理客诉即可 ......
广告
广告
版权所有 ©2006 - 2021 萧县信息网 www.szxx.com.cn
-- 萧县超人气门户网站
招聘
求职
房屋买卖
房屋租赁
购物广场
生活服务
门面商铺
车辆市场
交友征婚
教育培训
招商加盟
公告祝语
交友中心
萧县知道
萧县信息网”是百度在萧县超人气的搜索关键词!
查看宿州信息网的世界排名
官方微信:
宿州信息网宏洋服务
轻松加入微信
1.打开微信
2.点击底部菜单“发现”
3.选择“扫一扫”功能
4.对准左方二维码扫码
5.点击出现的绿色按钮“关注”
公众号:
宿州信息网宏洋服务
微信号:
szxxw001
常见问题回答
联系我们
广告业务:0557-3905363
安徽省宿州市宏洋网络信息服务有限公司
地址:宿州汴河路华夏世贸2620室
公司简介
《中华人民共和国工信部ICP备案》编号:
皖B2-20190089-2
皖公网安备 34130002000723号