{1}
##LOC[OK]##
{1}
##LOC[OK]##
##LOC[Cancel]##
{1}
##LOC[OK]##
##LOC[Cancel]##
×
×
切换地区
宿州
灵璧
砀山
泗县
访客数量已超200多万!
设为首页
|
加入收藏
今天小雨转小雪,-2℃~5℃ 风力3-4级转4-5级 明天中雪,-7℃~-2℃, 风力4-5级转3-4级
广告
广告
招聘
求职
房产买卖
房产租赁
交友征婚
购物广场
生活服务
车辆市场
教育培训
招商合作
公告祝语
发布信息
编号:
5349532
地区:
埇桥区
标题:
【国有企业】向社会直招24人!安徽省能源集团有限公司2026
类别:
招聘 >>
国企招聘/事业单位
点击:
1740
【国有企业】向社会直招24人!安徽省能源集团有限公司2026
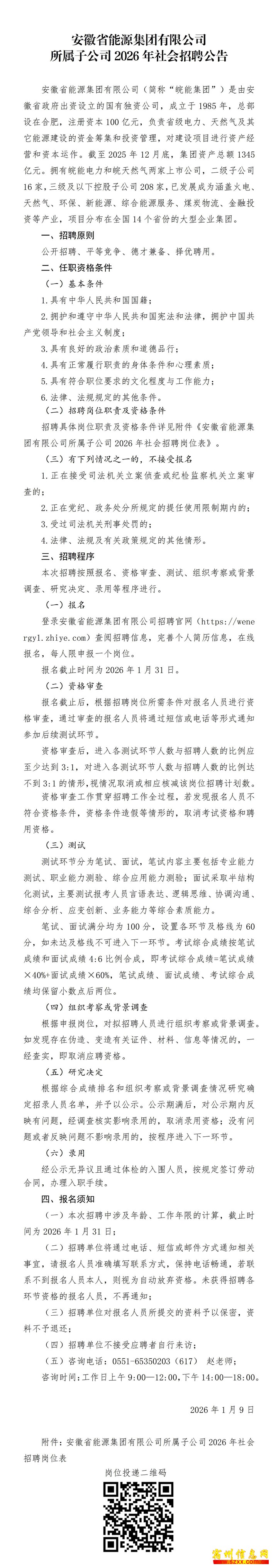
安徽省能源集团有限公司,
见下图所示
见下图~
见下图~
24人
工资面议
埇桥区
年龄不限
经验不限
学历不限
【国有企业】
向社会直招24
向社会
人!安徽省能源
人!安
集团有限公司2
集团有
026社会招聘
026
公告~
【详情见下图】
【
每天发布最新招
每天发
聘信息,进群请
聘信息
加客服微信:
szxxw007
】
招聘单位:
安徽省能源集团有限公司
工作地点:
见下图所示
联 系 人:
见下图所示
发布/刷新时间:
2026-01-12 09:45
离过期还有:
84天8时32分
查看联系方式
如感兴趣,请点击此按钮查看联系方式。
宿州信息网安全提示:
本信息发布于宿州本地网络。
本信息被举报投诉次数:
0
我要举报此信息
点这里查看萧县信息网总结的诈骗信息(2013)
点这里查看分类信息常见问题和解答
哪里能找个会种蘑菇的技术人员
1元
鞋城附近有做工作餐的吗,长期稳定的可以留言
有想干生态散养的么?有三十多亩山地出租,设备齐全
1元
可有知道宿州市区哪里有修空调外机主板的
1元
本人想学手把焊 二保焊 氩弧焊之类的有没有师傅
1元
直播宿州办公室在哪里
2元
本人用小吃三轮车摆摊想找个摊位收费也可,或人流量大的夜市有大神推荐一下
5元
宿州市哪里有卖老式腌菜坛子的?
虚线哪里有卖正宗麦芽糖的?
1元
宿州哪里有加工厂需要外发加工的
信息发布者快捷操作:
留言簿
(共有0条留言)
给信息发布者留言咨询
[
信息发布者不一定会回复您的留言咨询
]
您的称呼:
* 必填项,显示您的称呼
手机号码:
* 必填项,您的手机号码
,只有本信息的发布人才会看到
留言咨询内容最多允许100个字
提示:本信息发布者发布本信息的时候选择了开放留言簿。
萧县信息网导航
招聘
求职
房产买卖
房产租赁
交友征婚
购物广场
生活服务
车辆市场
教育培训
招商合作
公告祝语
交友中心
网上店铺
宿州
知
道
民意调查
网站首页
天气预报
楼盘地图
火车时刻表
飞机时刻表
公交线路
宿州地图
常用电话
邮编区号
福利彩票
违章车辆
姓名测算
万年历
您还没有登录信息网
申请职位
请核对申请的职位,并点“确定申请”按钮。您的简历会被发送给该招聘单位。
招聘单位:
申请职位:
select
请选择申请职位
附加留言:
select
希望能到贵单位工作!
我很喜欢贵单位的工作氛围!
我对这个职位很感兴趣!
我完全胜任这个工作!
请多看一下我的简历哦!
我虽然经验不足,但是很愿意学习!
我虽然没有完全符合应聘要求,但是愿意努力赶上!
(不是必须填的)
本人手机号码:
如需修改手机号码或简历内容
点击这里
推荐信息(广告)
暴风数码招聘业务
业务员 4000-8500元/月; 宿州市胜利路百货大楼对面暴风数码
市区寒假工短期客服
【要求】年龄满18周岁,能做到2月底结束 【内容】解答用户在平台购物酒店或者门票订单售后的相关咨询问题。无 ......
酒店按天、按周、按月出租(
酒店按天、按周、按月出租(住多久都可以) 电话:18956197808(微信同号) 尊敬的租客您好:我是房东,首先真诚的 ......
5000平方厂房出租
现有5000平方钢结构厂房出租, 院子2000平方,全水泥地坪,独立变压器水电齐全,15米地磅 ,地址位于北外环与 ......
【官方直招】UU招募自由骑手
宿州UU跑腿急招自由接单员!时间自选×日结×官方直招 国家大数据试点项目 | 230城覆盖 | 850万骑手 ......
站点直招/寒假工/送餐员免车
系统派单不需要抢单 缴纳社保(五险)!!! 全宿州都可以就近安排!!! 免费提供电动车+装备+0押金+提供住 ......
底薪3500+八小时+工作轻松+
客服 30人 3500元/月 外呼客服,负债联系客户邀约客户,轻松没有要求 简单上手,适合新手小白,氛围轻松愉快 ......
小滋味
万达、学源居、御颢兰庭、凯旋门、汇金、御璟兰亭、浍水路 早班: 4:00-10:00(1800+100满勤) 白班: 早9 ......
努力成就财富,付出就会回报
工作内容轻松 入职后有老师带。 主要统计客户资料 告知客户权益 年龄25岁到45岁 大专学历。普通学历25到50岁 ......
短期工寒假工18岁即可
不想做客服的看过来(双休+带薪刷视屏) 4000-6000元/月;纯打字岗,市中心+8小时+工资稳定 4000-8000元/月; ......
宿州保底6千日结200聊天主播
我们是宿州本土深耕10年的娱乐直播公司,实力看得见!坐拥1万余平办公场地,含5000平主播孵化基地、2栋经纪人 ......
专业维修(安装清洗)空调,
15055725002专业家电维修(安装,清洗) 维修:空调、冰箱、洗衣机、电视机、热水器、油烟机、燃气灶等小家电 ......
广告
广告
版权所有 ©2006 - 2021 萧县信息网 www.szxx.com.cn
-- 萧县超人气门户网站
招聘
求职
房屋买卖
房屋租赁
购物广场
生活服务
门面商铺
车辆市场
交友征婚
教育培训
招商加盟
公告祝语
交友中心
萧县知道
萧县信息网”是百度在萧县超人气的搜索关键词!
查看宿州信息网的世界排名
官方微信:
宿州信息网宏洋服务
轻松加入微信
1.打开微信
2.点击底部菜单“发现”
3.选择“扫一扫”功能
4.对准左方二维码扫码
5.点击出现的绿色按钮“关注”
公众号:
宿州信息网宏洋服务
微信号:
szxxw001
常见问题回答
联系我们
广告业务:0557-3905363
安徽省宿州市宏洋网络信息服务有限公司
地址:宿州汴河路华夏世贸2620室
公司简介
《中华人民共和国工信部ICP备案》编号:
皖B2-20190089-2
皖公网安备 34130002000723号