Back account
编号:5302583 地区:埇桥区
点击:311
类别:招聘 → 国企招聘/事业单位

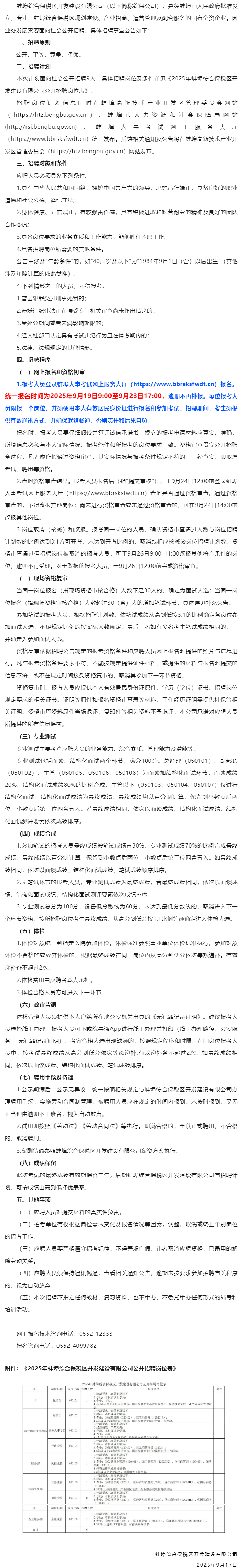
蚌埠综合保税区开发建设有限公司公开招聘

蚌埠综合保税区开发建设有限公司,蚌埠综合保税区开发建设有限公司所在地
见下图
见下图 1人
工资面议
埇桥区
年龄不限
经验不限
不限

蚌埠综合保税区蚌埠综开发建设有限公开发建司(以下简称综司(以保公司),是经保公司蚌埠市人民政府蚌埠市批准设立,专注批准设于蚌埠综合保税于蚌埠区规划建设、产区规划业招商、运营管业招商理及配套服务的理及配国有全资企业。国有全因业务发展需要因业务面向社会公开招面向社聘,具体招聘事聘,具宜公告如下:

【详情见下图】

招聘单位:蚌埠综合保税区开发建设有限公司
工作地点:蚌埠综合保税区开发建设有限公司所在地
联 系 人:见下图
发布/刷新时间:2025-09-22 10:39   离过期还有:71天14时39分

如感兴趣,请点击此按钮查看联系方式。


萧县信息网安全提示:
本信息发布于宿州本地网络。
本信息被举报投诉次数: 0   我要举报此信息

宿州信息网
地址:埇桥区人民路华洋新世界6号楼
萧县信息网认证商家
共发布 65 个信息(点击查看)
  
 留言簿 (共有0条留言)

我要留言
广告
返回信息列表页